中国政府网
吉林省政府网
长春市政府网
注册
登录
退出
首页
Home
要闻动态
Dynamic news
政府信息公开
Public affairs
解读回应
Reading response
政务服务
Service
互动交流
Interact
专题专栏
Special column
您当前的位置:
首页
>
要闻动态
>
通知公告
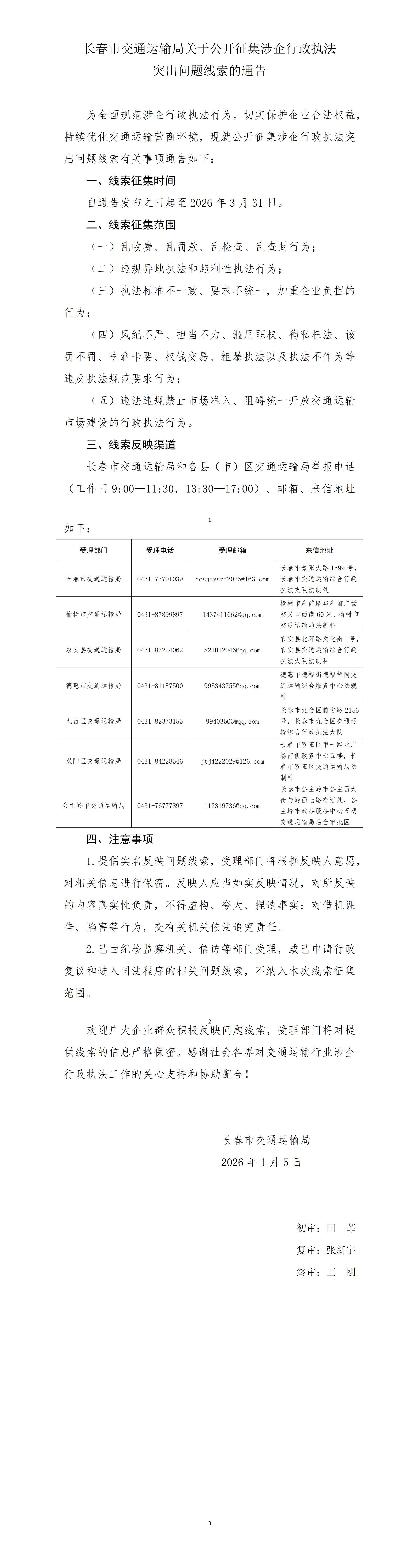
长春市交通运输局关于公开征集涉企行政执法 突出问题线索的通告
时间:2026-01-05 15:39
来源:长春市交通运输局
【字体:
大
中
小
】
打印